HASSON R. PATTON
W+BANNER-+FINAL.jpg

Diab One ■ App Concept

DIAB ONE APP CONCEPT

PROCESS

The current Medtronic Diabetes app was functional, but not very user friendly. The UI is outdated and needs to be modernized. The previous design is not legible, with very low contrast, typeface is too small, and it has a lack of clear coding. In this new re-imagined version of this app, I aimed to update the UI to be more modern, with improved legibility, clearly defined color coding, and better userflow for managing data for Diabetes.

 

ROLE: User Research, Protoyping, UI design. Reimagined existing Diabetes app

TOOLS: Figma, XD, Photoshop, Illustrator

CHALLENGE

In today’s fast-paced busy lifestyles, we’re bombarded with stress that can lead to increased obesity, high blood pressure, and poor diet choices. The goal of this app is to help users navigate, monitor, and better manage their Diabetes.

 

ANALYSIS OF EXISTING APP

 

Legibility issues, tiny fonts make it harder to read, color choices are not as clear as it pertains to percentages to track their Diabetes.

 

Accessibility issues. If the user is color blind, it’s hard to read multiple colors at one time. Percentages are the same white color, making it harder to show the highs and lows of their diabetes levels. UI is outdated and needs to be modernized.

 

Lack of detailed instructions. Users complain of app crashing and dropping connections. At times the app doesn’t communicate well with the product.

 
 

SOLUTION

Improve the life of people living with Diabetes. To focus on every user’s problem individually, with personalization options for users, customized according to their health profile. Provide enhanced data visualization, consistent visual design, and branding.

 

REDESIGN IMPROVEMENTS

 
 
 
 

My top priority while creating this app redesign is to provide improved legibility and easy navigation. In the top menu section, I prioritized core features into 3 categories; Snapshot, Graphs, and History, for user to keep better track of their daily Diabetes regimen.

In the Graph section, I created a monochrome color scheme for better visibility and improved legibility. Also, I added a date range feature, from 1 day to a year, that lets the user customize their data, and track their blood glucose levels in real-time.

 

In the dash board—Snapshot section, I created a visual hierarchy that prioritizes blood glucose readings. The actual glucose real-time is now larger and in color, and highlighted for improved visibility.

The user can also see highlights of their A1c levels over a weekly period. In addition, utilized more negative white space between sections for better readability.

 

In the History section, the user can drill down their data to view day/times with daily stats of their glucose averages and levels, before and after meal for a 24 hour period.

Also, highlighted up arrows indicate when glucose levels are above normal.

 
 

This Diabetes Management App helps to reduce the high numbers of Diabetics worldwide

Users will have fewer healthcare visits and hospitalizations 200,000 fewer admissions in 6 months

Improved Blood Glucose Control 30 mg/dL reduction

Reduced frequency of hyperglycemic events 500,000 fewer events/month

Better Diet, Nutrition, and Meal Logging Frequency 6,000,000 more logs/month

Increased exercise and physical activity 20 minutes session increase and 4,000 more steps/day

 

USER PERSONAS

 

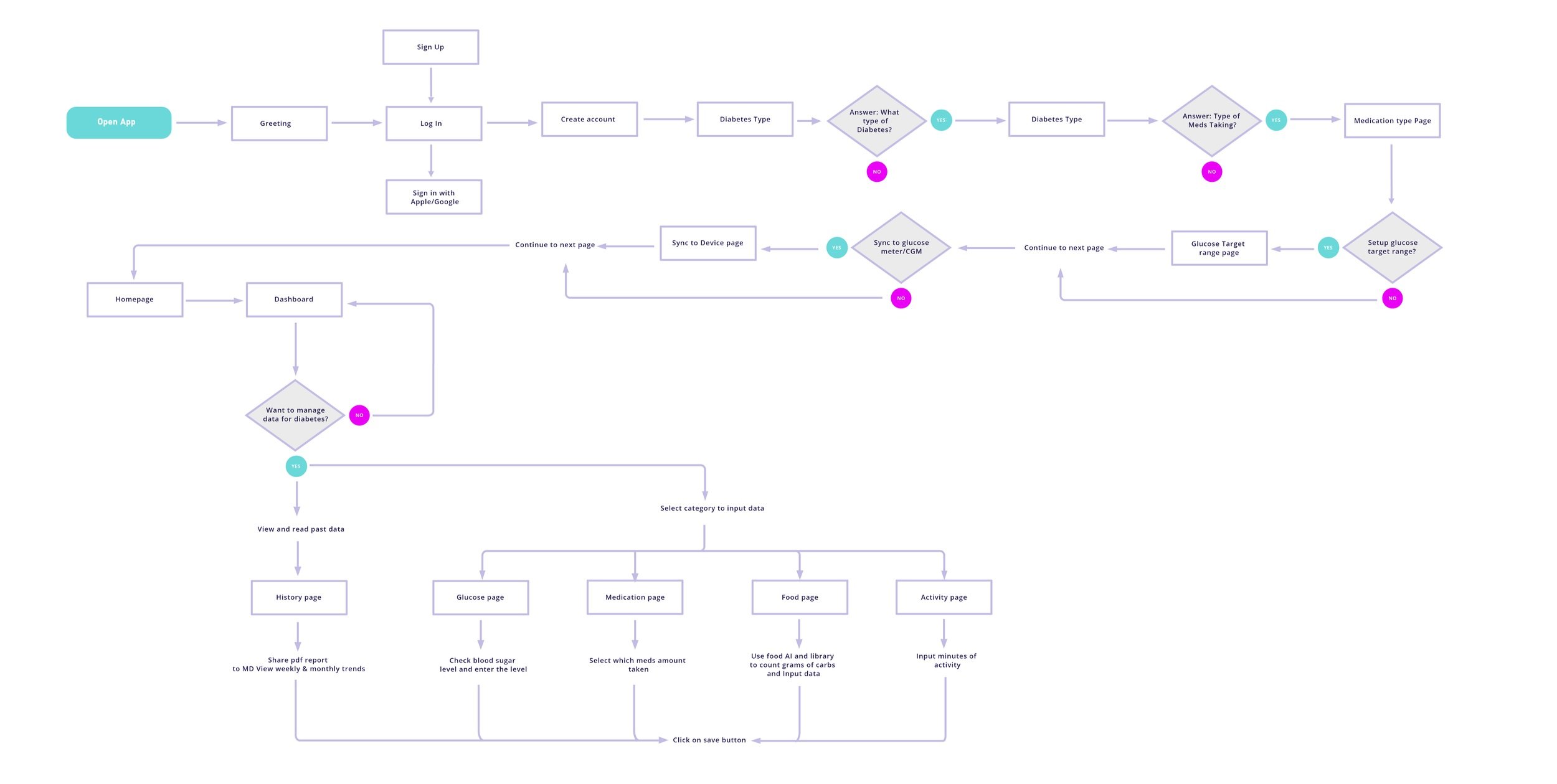
TASKFLOW & USERFLOW

I built out this user flow thinking about the choices the user would be faced with while navigating this app. Since a lot of this app is primarily focused on managing and tracking Diabetes data, while giving the user the option to log data in seemlessly.

The benefit to stakeholders is that they can more successfully track key metrics, performance indicators such as user retention, engagement, and better health outcomes for Diabetes.

 

STYLE GUIDE + DESIGN SYSTEM

I developed a style guide/design system that would provide guidelines for all visual design decisions. Including a color palatte, typography, and iconography that would convey the app’s postive focus and purpose, with clear visual communication to serve the user, helping them to successfully manage their Diabetes. I also established guidelines for how these design elements should be used across different screens and layouts, ensuring a cohesive look and feel throughout the app.